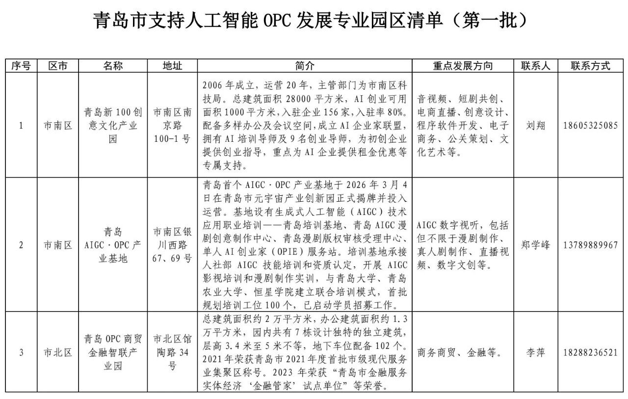
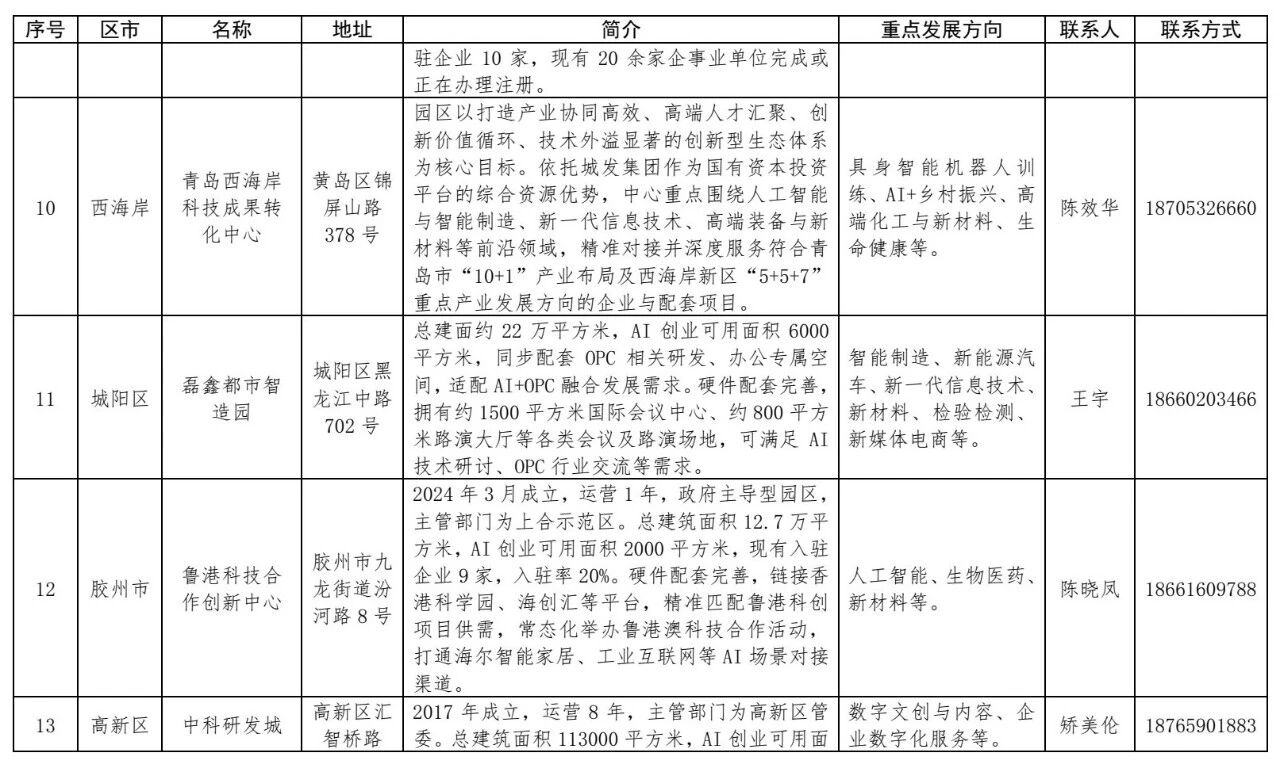
日前,青岛市人工智能产业专班办公室正式印发《青岛市支持人工智能OPC发展专业园区清单(第一批)》,旨在进一步优化全市OPC发展环境,充分发挥专业园区在空间保障、服务赋能、生态集聚等方面的支撑作用,为“单人+多智能体”协同创业主体搭建优质发展平台。
专业园区是产业集聚的核心阵地,此次公布的首批专业园区,是经过系统梳理、摸排遴选后确定的,将成为青岛人工智能OPC产业发展的重要载体。本次清单的发布,标志着青岛在人工智能OPC产业培育上迈出了实质性步伐。未来,各专业园区将聚焦OPC产业发展需求,进一步明确发展定位,细化服务举措,提升软硬设施水平,为“单人+多智能体”协同创业主体提供低成本、高配套的办公空间。
链接如下:






青岛财经日报/首页新闻记者 郭清鉴
责任编辑:林红

请输入验证码