推荐
青岛
天下
财经
悦读
数据+
音频
视频
更多
视觉
智库
旅游
生活
教育
海洋
青岛应急
税法
市南
崂山
高新区
数字报
专题
直播
登录
登录首页融媒账号
×
邮箱/手机号
密码
验证码
下次自动登录
忘记密码?
登录
还没账号?
立即注册
其它登录方式
QQ登录
新浪登录
微信登录
点击头像快速登录
切换账号
个人中心
首页号
我的投稿
云账号设置
退出登录
我的位置:
首页
>
文章详情
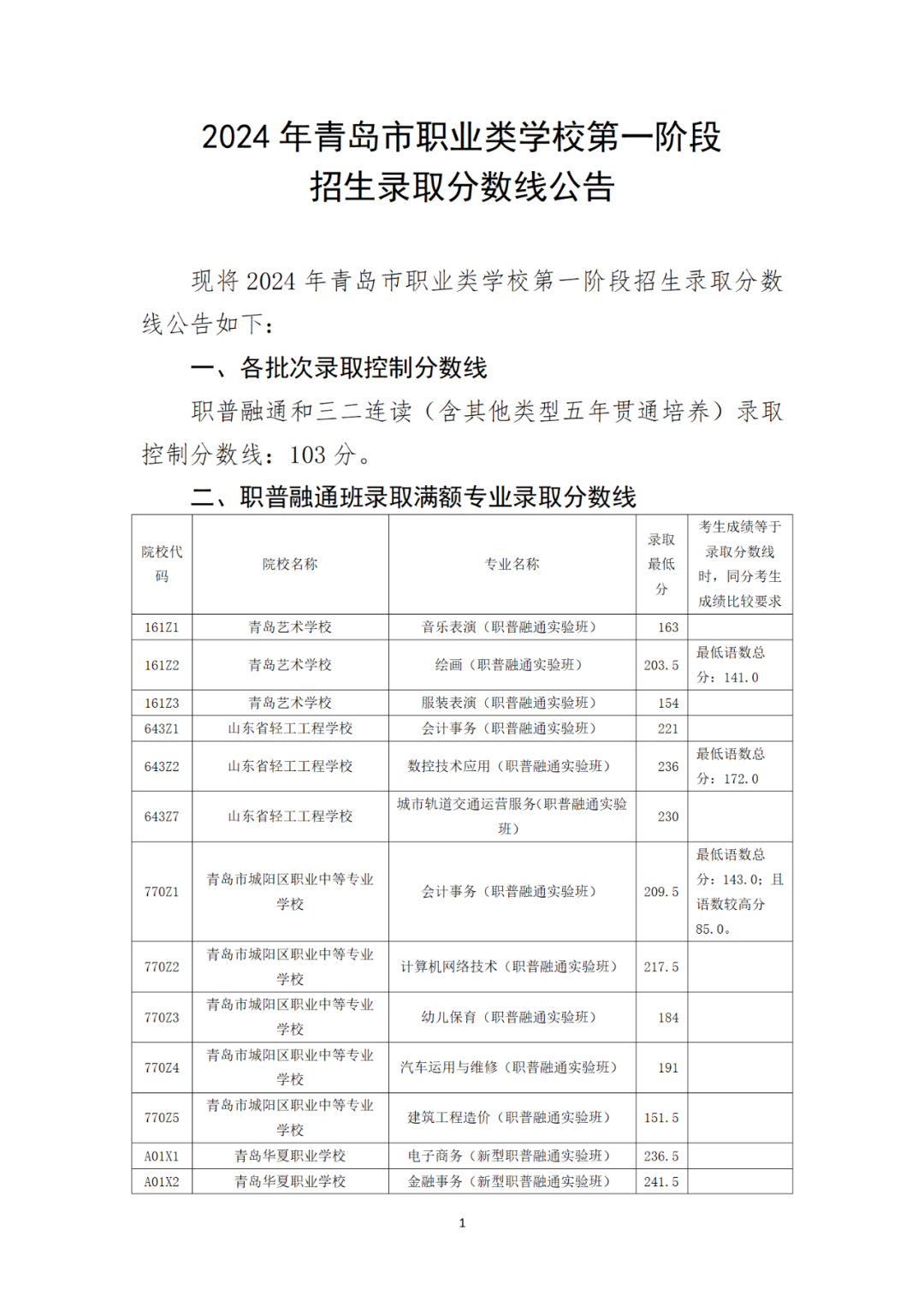
2024年青岛市职业类学校第一阶段招生录取分数线公告
2024-07-24 09:38
0
来源:青岛市教育局
责任编辑:李颉
点赞 0
发长微博
登录
评论一下
评论
0
人参与,
0
条评论
还没有评论,快来抢沙发吧!
最热评论
最新评论
已有
0
人参与,点击查看更多精彩评论
请输入验证码
×
确定
取消
请输入验证码