“3·15”晚会曝光后,上交所向“听花”酒母公司——青海春天,发出监管工作函,同时,中国证监会也发出监督检查通知书。(新闻链接:3·15晚会丨一瓶5.86万元!喝了能回春?神乎其神的听花酒,违法!)

今天上午A股开盘,“听花”酒所属公司青海春天股价跌停,截至收盘,青海春天股价仍跌停,其股价为5.91元/股,单日跌幅为10.05%。

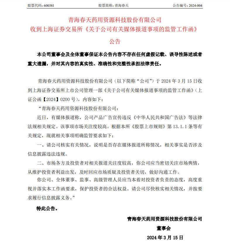
3月15日,上交所就“3·15”晚会报道公司产品广告宣传违法,向青海春天发出监管工作函。要求青海春天公司、全体董事、监事、高级管理人员应当本着对投资者负责的态度,高度重视并落实工作函要求,保护投资者的合法权益。请公司尽快核实相关情况,并按要求履行信息披露义务。

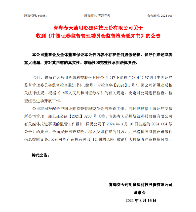
3月16日,“听花”酒母公司青海春天药用资源科技股份有限公司(青海春天,600381.SH)发布公告,收到《中国证券监督管理委员会监督检查通知书》(编号:青检查字【2024】1号)。因公司涉嫌违反相关法律法规,根据《中华人民共和国证券法》的有关规定,决定对公司进行检查。检查组已进场开展工作。

来源:央视财经
责任编辑:王海山

请输入验证码